marioPucciarelli

MEMBRO DAL 08 Giu 2021
Totale
Puntualità
Budget
Comunicazione
  • ingegneria
  • App e Programmazione
  • IT Networking
  • Italia Campania Fisciano

Servizi coperti

Sono un ingegnere elettronico con esperienza nella progettazione di schede elettroniche e nello sbroglio di circuiti stampati, anche ad elevata complessità con molti layer. Ho anche esperienza di programmazione e conosco molto bene l'ambiente Arduino.

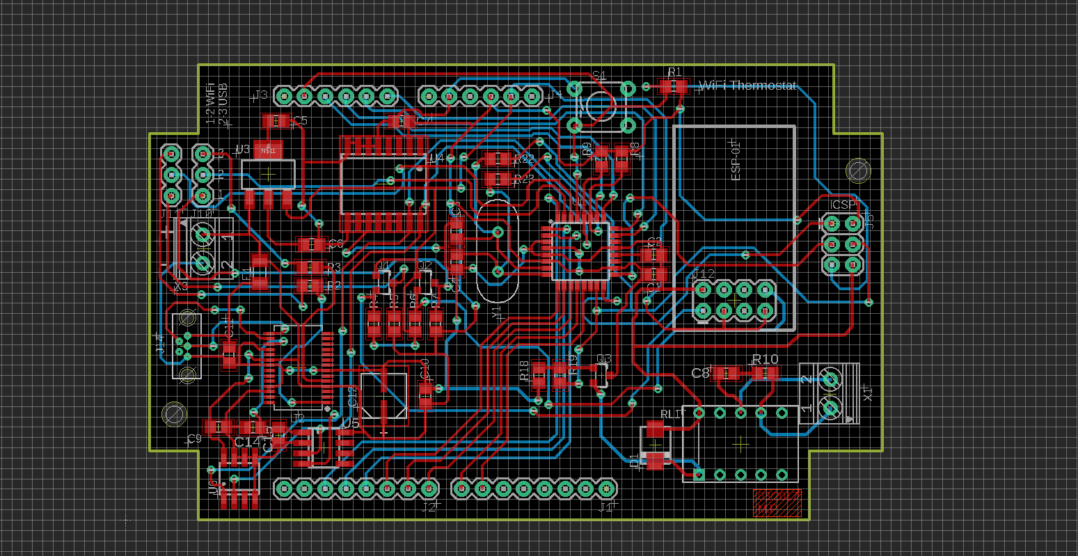
Realizzazione di un termostato per riscaldamenti basato su atmega328 con display touch e interfaccia wifi per comandi da remoto tramite MQTT

Schema elettrico Termostato WIFI

Come Funziona AddLance

Cerchi un freelance? Trovalo GRATIS su AddLance

1

Invia la tua richiesta

Descrivi in un minuto ciò che deve essere eseguito. Nessun obbligo!

2

Confronta i preventivi

Ricevi offerte da professionisti italiani. È gratis e senza commissioni!

3

Scegli il professionista

Confronta, discuti e assegna il progetto solo se soddisfatto. È facile e sicuro!

Parlano di AddLance marioPucciarelli marioPucciarelli marioPucciarelli marioPucciarelli marioPucciarelli marioPucciarelli